|
FreeRDP
|
#include <freerdp/api.h>#include <freerdp/types.h>#include <freerdp/constants.h>#include <winpr/stream.h>
Enumerations | |
| enum | NSC_PARAMETER { NSC_COLOR_LOSS_LEVEL , NSC_ALLOW_SUBSAMPLING , NSC_DYNAMIC_COLOR_FIDELITY , NSC_COLOR_FORMAT } |
Functions | |
| FREERDP_API BOOL | nsc_context_set_parameters (NSC_CONTEXT *WINPR_RESTRICT context, NSC_PARAMETER what, UINT32 value) |
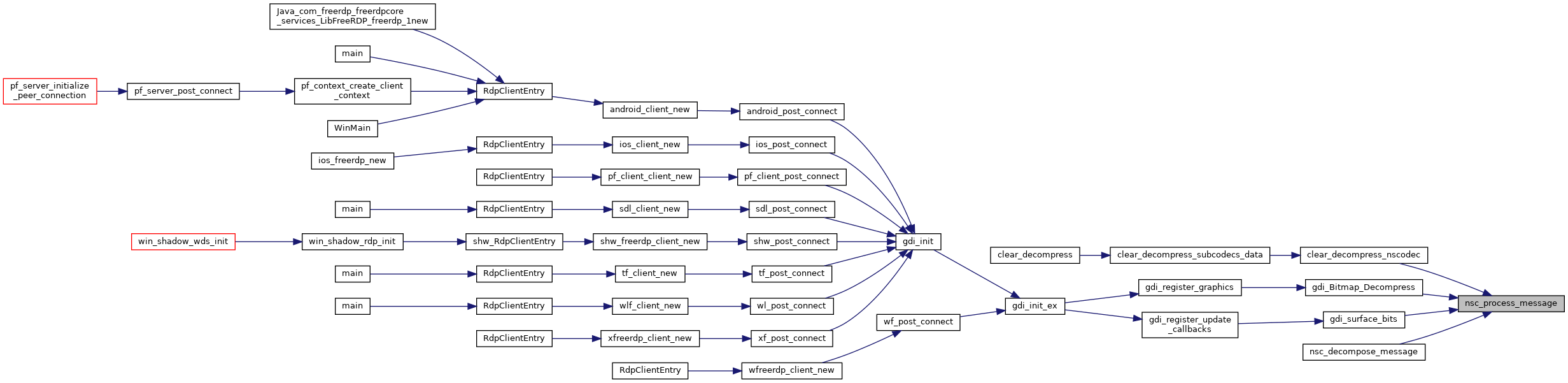
| FREERDP_API BOOL | nsc_process_message (NSC_CONTEXT *WINPR_RESTRICT context, UINT16 bpp, UINT32 width, UINT32 height, const BYTE *data, UINT32 length, BYTE *pDstData, UINT32 DstFormat, UINT32 nDstStride, UINT32 nXDst, UINT32 nYDst, UINT32 nWidth, UINT32 nHeight, UINT32 flip) |
| FREERDP_API BOOL | nsc_compose_message (NSC_CONTEXT *WINPR_RESTRICT context, wStream *WINPR_RESTRICT s, const BYTE *WINPR_RESTRICT bmpdata, UINT32 width, UINT32 height, UINT32 rowstride) |
| FREERDP_API BOOL | nsc_decompose_message (NSC_CONTEXT *WINPR_RESTRICT context, wStream *WINPR_RESTRICT s, BYTE *WINPR_RESTRICT bmpdata, UINT32 x, UINT32 y, UINT32 width, UINT32 height, UINT32 rowstride, UINT32 format, UINT32 flip) |
| FREERDP_API BOOL | nsc_context_reset (NSC_CONTEXT *WINPR_RESTRICT context, UINT32 width, UINT32 height) |
| FREERDP_API void | nsc_context_free (NSC_CONTEXT *context) |
| FREERDP_API NSC_CONTEXT * | nsc_context_new (void) |
| enum NSC_PARAMETER |
FreeRDP: A Remote Desktop Protocol Implementation NSCodec Codec
Copyright 2011 Samsung, Author Jiten Pathy Copyright 2012 Vic Lee Copyright 2016 Armin Novak armin.novak@thincast.com Copyright 2016 Thincast Technologies GmbH
Licensed under the Apache License, Version 2.0 (the "License"); you may not use this file except in compliance with the License. You may obtain a copy of the License at
http://www.apache.org/licenses/LICENSE-2.0
Unless required by applicable law or agreed to in writing, software distributed under the License is distributed on an "AS IS" BASIS, WITHOUT WARRANTIES OR CONDITIONS OF ANY KIND, either express or implied. See the License for the specific language governing permissions and limitations under the License.
| Enumerator | |
|---|---|
| NSC_COLOR_LOSS_LEVEL | |
| NSC_ALLOW_SUBSAMPLING | |
| NSC_DYNAMIC_COLOR_FIDELITY | |
| NSC_COLOR_FORMAT | |
| FREERDP_API BOOL nsc_compose_message | ( | NSC_CONTEXT *WINPR_RESTRICT | context, |
| wStream *WINPR_RESTRICT | s, | ||
| const BYTE *WINPR_RESTRICT | bmpdata, | ||
| UINT32 | width, | ||
| UINT32 | height, | ||
| UINT32 | rowstride | ||
| ) |


| FREERDP_API void nsc_context_free | ( | NSC_CONTEXT * | context | ) |


| FREERDP_API NSC_CONTEXT* nsc_context_new | ( | void | ) |


| FREERDP_API BOOL nsc_context_reset | ( | NSC_CONTEXT *WINPR_RESTRICT | context, |
| UINT32 | width, | ||
| UINT32 | height | ||
| ) |

| FREERDP_API BOOL nsc_context_set_parameters | ( | NSC_CONTEXT *WINPR_RESTRICT | context, |
| NSC_PARAMETER | what, | ||
| UINT32 | value | ||
| ) |

| FREERDP_API BOOL nsc_decompose_message | ( | NSC_CONTEXT *WINPR_RESTRICT | context, |
| wStream *WINPR_RESTRICT | s, | ||
| BYTE *WINPR_RESTRICT | bmpdata, | ||
| UINT32 | x, | ||
| UINT32 | y, | ||
| UINT32 | width, | ||
| UINT32 | height, | ||
| UINT32 | rowstride, | ||
| UINT32 | format, | ||
| UINT32 | flip | ||
| ) |

| FREERDP_API BOOL nsc_process_message | ( | NSC_CONTEXT *WINPR_RESTRICT | context, |
| UINT16 | bpp, | ||
| UINT32 | width, | ||
| UINT32 | height, | ||
| const BYTE * | data, | ||
| UINT32 | length, | ||
| BYTE * | pDstData, | ||
| UINT32 | DstFormat, | ||
| UINT32 | nDstStride, | ||
| UINT32 | nXDst, | ||
| UINT32 | nYDst, | ||
| UINT32 | nWidth, | ||
| UINT32 | nHeight, | ||
| UINT32 | flip | ||
| ) |
