|
FreeRDP
|

Data Structures | |
| struct | SYSTEM_LOCALE |
Macros | |
| #define | AFRIKAANS 0x0436 |
| #define | ALBANIAN 0x041C |
| #define | ALSATIAN 0x0484 |
| #define | AMHARIC 0x045E |
| #define | ARABIC_SAUDI_ARABIA 0x0401 |
| #define | ARABIC_IRAQ 0x0801 |
| #define | ARABIC_EGYPT 0x0C01 |
| #define | ARABIC_LIBYA 0x1001 |
| #define | ARABIC_ALGERIA 0x1401 |
| #define | ARABIC_MOROCCO 0x1801 |
| #define | ARABIC_TUNISIA 0x1C01 |
| #define | ARABIC_OMAN 0x2001 |
| #define | ARABIC_YEMEN 0x2401 |
| #define | ARABIC_SYRIA 0x2801 |
| #define | ARABIC_JORDAN 0x2C01 |
| #define | ARABIC_LEBANON 0x3001 |
| #define | ARABIC_KUWAIT 0x3401 |
| #define | ARABIC_UAE 0x3801 |
| #define | ARABIC_BAHRAIN 0x3C01 |
| #define | ARABIC_QATAR 0x4001 |
| #define | ARMENIAN 0x042B |
| #define | ASSAMESE 0x044D |
| #define | AZERI_LATIN 0x042C |
| #define | AZERI_CYRILLIC 0x082C |
| #define | BASHKIR 0x046D |
| #define | BASQUE 0x042D |
| #define | BELARUSIAN 0x0423 |
| #define | BENGALI_INDIA 0x0445 |
| #define | BOSNIAN_LATIN 0x141A |
| #define | BRETON 0x047E |
| #define | BULGARIAN 0x0402 |
| #define | CATALAN 0x0403 |
| #define | CHEROKEE 0x045C |
| #define | CHINESE_TAIWAN 0x0404 |
| #define | CHINESE_PRC 0x0804 |
| #define | CHINESE_HONG_KONG 0x0C04 |
| #define | CHINESE_SINGAPORE 0x1004 |
| #define | CHINESE_MACAU 0x1404 |
| #define | CROATIAN 0x041A |
| #define | CROATIAN_BOSNIA_HERZEGOVINA 0x101A |
| #define | CZECH 0x0405 |
| #define | DANISH 0x0406 |
| #define | DARI 0x048C |
| #define | DIVEHI 0x0465 |
| #define | DUTCH_STANDARD 0x0413 |
| #define | DUTCH_BELGIAN 0x0813 |
| #define | ENGLISH_UNITED_STATES 0x0409 |
| #define | ENGLISH_UNITED_KINGDOM 0x0809 |
| #define | ENGLISH_AUSTRALIAN 0x0C09 |
| #define | ENGLISH_CANADIAN 0x1009 |
| #define | ENGLISH_NEW_ZEALAND 0x1409 |
| #define | ENGLISH_INDIA 0x4009 |
| #define | ENGLISH_IRELAND 0x1809 |
| #define | ENGLISH_MALAYSIA 0x4409 |
| #define | ENGLISH_SOUTH_AFRICA 0x1C09 |
| #define | ENGLISH_JAMAICA 0x2009 |
| #define | ENGLISH_CARIBBEAN 0x2409 |
| #define | ENGLISH_BELIZE 0x2809 |
| #define | ENGLISH_TRINIDAD 0x2C09 |
| #define | ENGLISH_ZIMBABWE 0x3009 |
| #define | ENGLISH_PHILIPPINES 0x3409 |
| #define | ENGLISH_SINGAPORE 0x4809 |
| #define | ESTONIAN 0x0425 |
| #define | FAEROESE 0x0438 |
| #define | FARSI 0x0429 |
| #define | FILIPINO 0x0464 |
| #define | FINNISH 0x040B |
| #define | FRENCH_STANDARD 0x040C |
| #define | FRENCH_BELGIAN 0x080C |
| #define | FRENCH_CANADIAN 0x0C0C |
| #define | FRENCH_SWISS 0x100C |
| #define | FRENCH_LUXEMBOURG 0x140C |
| #define | FRENCH_MONACO 0x180C |
| #define | FRISIAN 0x0462 |
| #define | GEORGIAN 0x0437 |
| #define | GALICIAN 0x0456 |
| #define | GERMAN_STANDARD 0x0407 |
| #define | GERMAN_SWISS 0x0807 |
| #define | GERMAN_AUSTRIAN 0x0C07 |
| #define | GERMAN_LUXEMBOURG 0x1007 |
| #define | GERMAN_LIECHTENSTEIN 0x1407 |
| #define | GREEK 0x0408 |
| #define | GREENLANDIC 0x046F |
| #define | GUJARATI 0x0447 |
| #define | HAWAIIAN 0x0475 |
| #define | HEBREW 0x040D |
| #define | HINDI 0x0439 |
| #define | HUNGARIAN 0x040E |
| #define | ICELANDIC 0x040F |
| #define | IGBO 0x0470 |
| #define | INDONESIAN 0x0421 |
| #define | INUKTITUT 0x045D |
| #define | IRISH 0x083C |
| #define | ITALIAN_STANDARD 0x0410 |
| #define | ITALIAN_SWISS 0x0810 |
| #define | JAPANESE 0x0411 |
| #define | KANNADA 0x044B |
| #define | KAZAKH 0x043F |
| #define | KHMER 0x0453 |
| #define | KICHE 0x0486 |
| #define | KINYARWANDA 0x0487 |
| #define | KONKANI 0x0457 |
| #define | KOREAN 0x0412 |
| #define | KYRGYZ 0x0440 |
| #define | LAO 0x0454 |
| #define | LATVIAN 0x0426 |
| #define | LITHUANIAN 0x0427 |
| #define | LOWER_SORBIAN 0x082E |
| #define | LUXEMBOURGISH 0x046E |
| #define | MACEDONIAN 0x042F |
| #define | MALAY_MALAYSIA 0x043E |
| #define | MALAY_BRUNEI_DARUSSALAM 0x083E |
| #define | MALAYALAM 0x044C |
| #define | MALTESE 0x043A |
| #define | MAPUDUNGUN 0x047A |
| #define | MAORI 0x0481 |
| #define | MARATHI 0x044E |
| #define | MOHAWK 0x047C |
| #define | MONGOLIAN 0x0450 |
| #define | MYANMAR 0x0455 |
| #define | NEPALI 0x0461 |
| #define | NORWEGIAN_BOKMAL 0x0414 |
| #define | NORWEGIAN_NYNORSK 0x0814 |
| #define | OCCITAN 0x0482 |
| #define | ORIYA 0x0448 |
| #define | PASHTO 0x0463 |
| #define | POLISH 0x0415 |
| #define | PORTUGUESE_BRAZILIAN 0x0416 |
| #define | PORTUGUESE_STANDARD 0x0816 |
| #define | PUNJABI 0x0446 |
| #define | QUECHUA_BOLIVIA 0x046B |
| #define | QUECHUA_ECUADOR 0x086B |
| #define | QUECHUA_PERU 0x0C6B |
| #define | ROMANIAN 0x0418 |
| #define | ROMANSH 0x0417 |
| #define | RUSSIAN 0x0419 |
| #define | SAMI_INARI 0x243B |
| #define | SAMI_LULE_NORWAY 0x103B |
| #define | SAMI_LULE_SWEDEN 0x143B |
| #define | SAMI_NORTHERN_FINLAND 0x0C3B |
| #define | SAMI_NORTHERN_NORWAY 0x043B |
| #define | SAMI_NORTHERN_SWEDEN 0x083B |
| #define | SAMI_SKOLT 0x203B |
| #define | SAMI_SOUTHERN_NORWAY 0x183B |
| #define | SAMI_SOUTHERN_SWEDEN 0x1C3B |
| #define | SANSKRIT 0x044F |
| #define | SERBIAN_LATIN 0x081A |
| #define | SERBIAN_LATIN_BOSNIA_HERZEGOVINA 0x181A |
| #define | SERBIAN_CYRILLIC 0x0C1A |
| #define | SERBIAN_CYRILLIC_BOSNIA_HERZEGOVINA 0x1C1A |
| #define | SESOTHO_SA_LEBOA 0x046C |
| #define | SINHALA 0x045B |
| #define | SLOVAK 0x041B |
| #define | SLOVENIAN 0x0424 |
| #define | SPANISH_TRADITIONAL_SORT 0x040A |
| #define | SPANISH_MEXICAN 0x080A |
| #define | SPANISH_MODERN_SORT 0x0C0A |
| #define | SPANISH_GUATEMALA 0x100A |
| #define | SPANISH_COSTA_RICA 0x140A |
| #define | SPANISH_PANAMA 0x180A |
| #define | SPANISH_DOMINICAN_REPUBLIC 0x1C0A |
| #define | SPANISH_VENEZUELA 0x200A |
| #define | SPANISH_COLOMBIA 0x240A |
| #define | SPANISH_PERU 0x280A |
| #define | SPANISH_ARGENTINA 0x2C0A |
| #define | SPANISH_ECUADOR 0x300A |
| #define | SPANISH_CHILE 0x340A |
| #define | SPANISH_UNITED_STATES 0x540A |
| #define | SPANISH_URUGUAY 0x380A |
| #define | SPANISH_PARAGUAY 0x3C0A |
| #define | SPANISH_BOLIVIA 0x400A |
| #define | SPANISH_EL_SALVADOR 0x440A |
| #define | SPANISH_HONDURAS 0x480A |
| #define | SPANISH_NICARAGUA 0x4C0A |
| #define | SPANISH_PUERTO_RICO 0x500A |
| #define | SWAHILI 0x0441 |
| #define | SWEDISH 0x041D |
| #define | SWEDISH_FINLAND 0x081D |
| #define | SYRIAC 0x045A |
| #define | TAMIL 0x0449 |
| #define | TATAR 0x0444 |
| #define | TELUGU 0x044A |
| #define | THAI 0x041E |
| #define | TIBETAN_BHUTAN 0x0851 |
| #define | TIBETAN_PRC 0x0451 |
| #define | TSWANA 0x0432 |
| #define | UKRAINIAN 0x0422 |
| #define | TURKISH 0x041F |
| #define | TURKMEN 0x0442 |
| #define | UIGHUR 0x0480 |
| #define | UPPER_SORBIAN 0x042E |
| #define | URDU 0x0420 |
| #define | URDU_INDIA 0x0820 |
| #define | UZBEK_LATIN 0x0443 |
| #define | UZBEK_CYRILLIC 0x0843 |
| #define | VIETNAMESE 0x042A |
| #define | WELSH 0x0452 |
| #define | WOLOF 0x0488 |
| #define | XHOSA 0x0434 |
| #define | YAKUT 0x0485 |
| #define | YI 0x0478 |
| #define | YORUBA 0x046A |
| #define | ZULU 0x0435 |
| #define | LOCALE_LANGUAGE_LEN 6 |
| #define | LOCALE_COUNTRY_LEN 10 |
Functions | |
| FREERDP_API DWORD | freerdp_get_system_locale_id (void) |
| FREERDP_API const char * | freerdp_get_system_locale_name_from_id (DWORD localeId) |
| FREERDP_API int | freerdp_detect_keyboard_layout_from_system_locale (DWORD *keyboardLayoutId) |
| FREERDP_API const SYSTEM_LOCALE * | freerdp_get_system_locale_list (size_t *count) |
| FREERDP_API INT64 | freerdp_get_locale_id_from_string (const char *locale) |
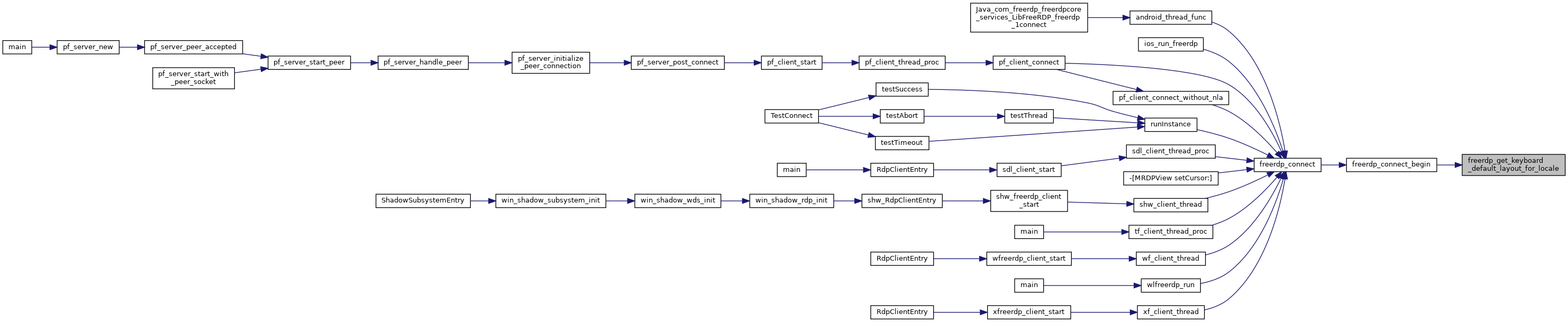
| FREERDP_API DWORD | freerdp_get_keyboard_default_layout_for_locale (DWORD locale) |
| #define AFRIKAANS 0x0436 |
FreeRDP: A Remote Desktop Protocol Implementation Microsoft Locales
Copyright 2009-2012 Marc-Andre Moreau marcandre.moreau@gmail.com
Licensed under the Apache License, Version 2.0 (the "License"); you may not use this file except in compliance with the License. You may obtain a copy of the License at
http://www.apache.org/licenses/LICENSE-2.0
Unless required by applicable law or agreed to in writing, software distributed under the License is distributed on an "AS IS" BASIS, WITHOUT WARRANTIES OR CONDITIONS OF ANY KIND, either express or implied. See the License for the specific language governing permissions and limitations under the License.
| #define ALBANIAN 0x041C |
| #define ALSATIAN 0x0484 |
| #define AMHARIC 0x045E |
| #define ARABIC_ALGERIA 0x1401 |
| #define ARABIC_BAHRAIN 0x3C01 |
| #define ARABIC_EGYPT 0x0C01 |
| #define ARABIC_IRAQ 0x0801 |
| #define ARABIC_JORDAN 0x2C01 |
| #define ARABIC_KUWAIT 0x3401 |
| #define ARABIC_LEBANON 0x3001 |
| #define ARABIC_LIBYA 0x1001 |
| #define ARABIC_MOROCCO 0x1801 |
| #define ARABIC_OMAN 0x2001 |
| #define ARABIC_QATAR 0x4001 |
| #define ARABIC_SAUDI_ARABIA 0x0401 |
| #define ARABIC_SYRIA 0x2801 |
| #define ARABIC_TUNISIA 0x1C01 |
| #define ARABIC_UAE 0x3801 |
| #define ARABIC_YEMEN 0x2401 |
| #define ARMENIAN 0x042B |
| #define ASSAMESE 0x044D |
| #define AZERI_CYRILLIC 0x082C |
| #define AZERI_LATIN 0x042C |
| #define BASHKIR 0x046D |
| #define BASQUE 0x042D |
| #define BELARUSIAN 0x0423 |
| #define BENGALI_INDIA 0x0445 |
| #define BOSNIAN_LATIN 0x141A |
| #define BRETON 0x047E |
| #define BULGARIAN 0x0402 |
| #define CATALAN 0x0403 |
| #define CHEROKEE 0x045C |
| #define CHINESE_HONG_KONG 0x0C04 |
| #define CHINESE_MACAU 0x1404 |
| #define CHINESE_PRC 0x0804 |
| #define CHINESE_SINGAPORE 0x1004 |
| #define CHINESE_TAIWAN 0x0404 |
| #define CROATIAN 0x041A |
| #define CROATIAN_BOSNIA_HERZEGOVINA 0x101A |
| #define CZECH 0x0405 |
| #define DANISH 0x0406 |
| #define DARI 0x048C |
| #define DIVEHI 0x0465 |
| #define DUTCH_BELGIAN 0x0813 |
| #define DUTCH_STANDARD 0x0413 |
| #define ENGLISH_AUSTRALIAN 0x0C09 |
| #define ENGLISH_BELIZE 0x2809 |
| #define ENGLISH_CANADIAN 0x1009 |
| #define ENGLISH_CARIBBEAN 0x2409 |
| #define ENGLISH_INDIA 0x4009 |
| #define ENGLISH_IRELAND 0x1809 |
| #define ENGLISH_JAMAICA 0x2009 |
| #define ENGLISH_MALAYSIA 0x4409 |
| #define ENGLISH_NEW_ZEALAND 0x1409 |
| #define ENGLISH_PHILIPPINES 0x3409 |
| #define ENGLISH_SINGAPORE 0x4809 |
| #define ENGLISH_SOUTH_AFRICA 0x1C09 |
| #define ENGLISH_TRINIDAD 0x2C09 |
| #define ENGLISH_UNITED_KINGDOM 0x0809 |
| #define ENGLISH_UNITED_STATES 0x0409 |
| #define ENGLISH_ZIMBABWE 0x3009 |
| #define ESTONIAN 0x0425 |
| #define FAEROESE 0x0438 |
| #define FARSI 0x0429 |
| #define FILIPINO 0x0464 |
| #define FINNISH 0x040B |
| #define FRENCH_BELGIAN 0x080C |
| #define FRENCH_CANADIAN 0x0C0C |
| #define FRENCH_LUXEMBOURG 0x140C |
| #define FRENCH_MONACO 0x180C |
| #define FRENCH_STANDARD 0x040C |
| #define FRENCH_SWISS 0x100C |
| #define FRISIAN 0x0462 |
| #define GALICIAN 0x0456 |
| #define GEORGIAN 0x0437 |
| #define GERMAN_AUSTRIAN 0x0C07 |
| #define GERMAN_LIECHTENSTEIN 0x1407 |
| #define GERMAN_LUXEMBOURG 0x1007 |
| #define GERMAN_STANDARD 0x0407 |
| #define GERMAN_SWISS 0x0807 |
| #define GREEK 0x0408 |
| #define GREENLANDIC 0x046F |
| #define GUJARATI 0x0447 |
| #define HAWAIIAN 0x0475 |
| #define HEBREW 0x040D |
| #define HINDI 0x0439 |
| #define HUNGARIAN 0x040E |
| #define ICELANDIC 0x040F |
| #define IGBO 0x0470 |
| #define INDONESIAN 0x0421 |
| #define INUKTITUT 0x045D |
| #define IRISH 0x083C |
| #define ITALIAN_STANDARD 0x0410 |
| #define ITALIAN_SWISS 0x0810 |
| #define JAPANESE 0x0411 |
| #define KANNADA 0x044B |
| #define KAZAKH 0x043F |
| #define KHMER 0x0453 |
| #define KICHE 0x0486 |
| #define KINYARWANDA 0x0487 |
| #define KONKANI 0x0457 |
| #define KOREAN 0x0412 |
| #define KYRGYZ 0x0440 |
| #define LAO 0x0454 |
| #define LATVIAN 0x0426 |
| #define LITHUANIAN 0x0427 |
| #define LOCALE_COUNTRY_LEN 10 |
| #define LOCALE_LANGUAGE_LEN 6 |
| #define LOWER_SORBIAN 0x082E |
| #define LUXEMBOURGISH 0x046E |
| #define MACEDONIAN 0x042F |
| #define MALAY_BRUNEI_DARUSSALAM 0x083E |
| #define MALAY_MALAYSIA 0x043E |
| #define MALAYALAM 0x044C |
| #define MALTESE 0x043A |
| #define MAORI 0x0481 |
| #define MAPUDUNGUN 0x047A |
| #define MARATHI 0x044E |
| #define MOHAWK 0x047C |
| #define MONGOLIAN 0x0450 |
| #define MYANMAR 0x0455 |
| #define NEPALI 0x0461 |
| #define NORWEGIAN_BOKMAL 0x0414 |
| #define NORWEGIAN_NYNORSK 0x0814 |
| #define OCCITAN 0x0482 |
| #define ORIYA 0x0448 |
| #define PASHTO 0x0463 |
| #define POLISH 0x0415 |
| #define PORTUGUESE_BRAZILIAN 0x0416 |
| #define PORTUGUESE_STANDARD 0x0816 |
| #define PUNJABI 0x0446 |
| #define QUECHUA_BOLIVIA 0x046B |
| #define QUECHUA_ECUADOR 0x086B |
| #define QUECHUA_PERU 0x0C6B |
| #define ROMANIAN 0x0418 |
| #define ROMANSH 0x0417 |
| #define RUSSIAN 0x0419 |
| #define SAMI_INARI 0x243B |
| #define SAMI_LULE_NORWAY 0x103B |
| #define SAMI_LULE_SWEDEN 0x143B |
| #define SAMI_NORTHERN_FINLAND 0x0C3B |
| #define SAMI_NORTHERN_NORWAY 0x043B |
| #define SAMI_NORTHERN_SWEDEN 0x083B |
| #define SAMI_SKOLT 0x203B |
| #define SAMI_SOUTHERN_NORWAY 0x183B |
| #define SAMI_SOUTHERN_SWEDEN 0x1C3B |
| #define SANSKRIT 0x044F |
| #define SERBIAN_CYRILLIC 0x0C1A |
| #define SERBIAN_CYRILLIC_BOSNIA_HERZEGOVINA 0x1C1A |
| #define SERBIAN_LATIN 0x081A |
| #define SERBIAN_LATIN_BOSNIA_HERZEGOVINA 0x181A |
| #define SESOTHO_SA_LEBOA 0x046C |
| #define SINHALA 0x045B |
| #define SLOVAK 0x041B |
| #define SLOVENIAN 0x0424 |
| #define SPANISH_ARGENTINA 0x2C0A |
| #define SPANISH_BOLIVIA 0x400A |
| #define SPANISH_CHILE 0x340A |
| #define SPANISH_COLOMBIA 0x240A |
| #define SPANISH_COSTA_RICA 0x140A |
| #define SPANISH_DOMINICAN_REPUBLIC 0x1C0A |
| #define SPANISH_ECUADOR 0x300A |
| #define SPANISH_EL_SALVADOR 0x440A |
| #define SPANISH_GUATEMALA 0x100A |
| #define SPANISH_HONDURAS 0x480A |
| #define SPANISH_MEXICAN 0x080A |
| #define SPANISH_MODERN_SORT 0x0C0A |
| #define SPANISH_NICARAGUA 0x4C0A |
| #define SPANISH_PANAMA 0x180A |
| #define SPANISH_PARAGUAY 0x3C0A |
| #define SPANISH_PERU 0x280A |
| #define SPANISH_PUERTO_RICO 0x500A |
| #define SPANISH_TRADITIONAL_SORT 0x040A |
| #define SPANISH_UNITED_STATES 0x540A |
| #define SPANISH_URUGUAY 0x380A |
| #define SPANISH_VENEZUELA 0x200A |
| #define SWAHILI 0x0441 |
| #define SWEDISH 0x041D |
| #define SWEDISH_FINLAND 0x081D |
| #define SYRIAC 0x045A |
| #define TAMIL 0x0449 |
| #define TATAR 0x0444 |
| #define TELUGU 0x044A |
| #define THAI 0x041E |
| #define TIBETAN_BHUTAN 0x0851 |
| #define TIBETAN_PRC 0x0451 |
| #define TSWANA 0x0432 |
| #define TURKISH 0x041F |
| #define TURKMEN 0x0442 |
| #define UIGHUR 0x0480 |
| #define UKRAINIAN 0x0422 |
| #define UPPER_SORBIAN 0x042E |
| #define URDU 0x0420 |
| #define URDU_INDIA 0x0820 |
| #define UZBEK_CYRILLIC 0x0843 |
| #define UZBEK_LATIN 0x0443 |
| #define VIETNAMESE 0x042A |
| #define WELSH 0x0452 |
| #define WOLOF 0x0488 |
| #define XHOSA 0x0434 |
| #define YAKUT 0x0485 |
| #define YI 0x0478 |
| #define YORUBA 0x046A |
| #define ZULU 0x0435 |
| FREERDP_API int freerdp_detect_keyboard_layout_from_system_locale | ( | DWORD * | keyboardLayoutId | ) |


| FREERDP_API DWORD freerdp_get_keyboard_default_layout_for_locale | ( | DWORD | locale | ) |

| FREERDP_API INT64 freerdp_get_locale_id_from_string | ( | const char * | locale | ) |


| FREERDP_API DWORD freerdp_get_system_locale_id | ( | void | ) |

| FREERDP_API const SYSTEM_LOCALE* freerdp_get_system_locale_list | ( | size_t * | count | ) |
| FREERDP_API const char* freerdp_get_system_locale_name_from_id | ( | DWORD | localeId | ) |