|
FreeRDP
|
#include <winpr/wlog.h>#include <freerdp/api.h>#include <freerdp/types.h>#include <freerdp/log.h>#include <freerdp/codec/color.h>#include <freerdp/codec/region.h>#include <freerdp/client/rdpgfx.h>#include <freerdp/client/geometry.h>#include <freerdp/client/video.h>Data Structures | |
| struct | GDIOBJECT |
| struct | GDI_RECT |
| struct | GDI_RGN |
| struct | GDI_BITMAP |
| struct | GDI_PEN |
| struct | GDI_PALETTEENTRY |
| struct | GDI_PALETTE |
| struct | GDI_POINT |
| struct | GDI_BRUSH |
| struct | GDI_WND |
| struct | GDI_DC |
| struct | gdiBitmap |
| struct | gdiGlyph |
| struct | rdpGdi |
Macros | |
| #define | GDI_R2_BLACK 0x01 /* D = 0 */ |
| #define | GDI_R2_NOTMERGEPEN 0x02 /* D = ~(D | P) */ |
| #define | GDI_R2_MASKNOTPEN 0x03 /* D = D & ~P */ |
| #define | GDI_R2_NOTCOPYPEN 0x04 /* D = ~P */ |
| #define | GDI_R2_MASKPENNOT 0x05 /* D = P & ~D */ |
| #define | GDI_R2_NOT 0x06 /* D = ~D */ |
| #define | GDI_R2_XORPEN 0x07 /* D = D ^ P */ |
| #define | GDI_R2_NOTMASKPEN 0x08 /* D = ~(D & P) */ |
| #define | GDI_R2_MASKPEN 0x09 /* D = D & P */ |
| #define | GDI_R2_NOTXORPEN 0x0A /* D = ~(D ^ P) */ |
| #define | GDI_R2_NOP 0x0B /* D = D */ |
| #define | GDI_R2_MERGENOTPEN 0x0C /* D = D | ~P */ |
| #define | GDI_R2_COPYPEN 0x0D /* D = P */ |
| #define | GDI_R2_MERGEPENNOT 0x0E /* D = P | ~D */ |
| #define | GDI_R2_MERGEPEN 0x0F /* D = P | D */ |
| #define | GDI_R2_WHITE 0x10 /* D = 1 */ |
| #define | GDI_BLACKNESS 0x00000042 |
| #define | GDI_DPSoon 0x00010289 |
| #define | GDI_DPSona 0x00020C89 |
| #define | GDI_PSon 0x000300AA |
| #define | GDI_SDPona 0x00040C88 |
| #define | GDI_DPon 0x000500A9 |
| #define | GDI_PDSxnon 0x00060865 |
| #define | GDI_PDSaon 0x000702C5 |
| #define | GDI_SDPnaa 0x00080F08 |
| #define | GDI_PDSxon 0x00090245 |
| #define | GDI_DPna 0x000A0329 |
| #define | GDI_PSDnaon 0x000B0B2A |
| #define | GDI_SPna 0x000C0324 |
| #define | GDI_PDSnaon 0x000D0B25 |
| #define | GDI_PDSonon 0x000E08A5 |
| #define | GDI_Pn 0x000F0001 |
| #define | GDI_PDSona 0x00100C85 |
| #define | GDI_NOTSRCERASE 0x001100A6 |
| #define | GDI_SDPxnon 0x00120868 |
| #define | GDI_SDPaon 0x001302C8 |
| #define | GDI_DPSxnon 0x00140869 |
| #define | GDI_DPSaon 0x001502C9 |
| #define | GDI_PSDPSanaxx 0x00165CCA |
| #define | GDI_SSPxDSxaxn 0x00171D54 |
| #define | GDI_SPxPDxa 0x00180D59 |
| #define | GDI_SDPSanaxn 0x00191CC8 |
| #define | GDI_PDSPaox 0x001A06C5 |
| #define | GDI_SDPSxaxn 0x001B0768 |
| #define | GDI_PSDPaox 0x001C06CA |
| #define | GDI_DSPDxaxn 0x001D0766 |
| #define | GDI_PDSox 0x001E01A5 |
| #define | GDI_PDSoan 0x001F0385 |
| #define | GDI_DPSnaa 0x00200F09 |
| #define | GDI_SDPxon 0x00210248 |
| #define | GDI_DSna 0x00220326 |
| #define | GDI_SPDnaon 0x00230B24 |
| #define | GDI_SPxDSxa 0x00240D55 |
| #define | GDI_PDSPanaxn 0x00251CC5 |
| #define | GDI_SDPSaox 0x002606C8 |
| #define | GDI_SDPSxnox 0x00271868 |
| #define | GDI_DPSxa 0x00280369 |
| #define | GDI_PSDPSaoxxn 0x002916CA |
| #define | GDI_DPSana 0x002A0CC9 |
| #define | GDI_SSPxPDxaxn 0x002B1D58 |
| #define | GDI_SPDSoax 0x002C0784 |
| #define | GDI_PSDnox 0x002D060A |
| #define | GDI_PSDPxox 0x002E064A |
| #define | GDI_PSDnoan 0x002F0E2A |
| #define | GDI_PSna 0x0030032A |
| #define | GDI_SDPnaon 0x00310B28 |
| #define | GDI_SDPSoox 0x00320688 |
| #define | GDI_NOTSRCCOPY 0x00330008 |
| #define | GDI_SPDSaox 0x003406C4 |
| #define | GDI_SPDSxnox 0x00351864 |
| #define | GDI_SDPox 0x003601A8 |
| #define | GDI_SDPoan 0x00370388 |
| #define | GDI_PSDPoax 0x0038078A |
| #define | GDI_SPDnox 0x00390604 |
| #define | GDI_SPDSxox 0x003A0644 |
| #define | GDI_SPDnoan 0x003B0E24 |
| #define | GDI_PSx 0x003C004A |
| #define | GDI_SPDSonox 0x003D18A4 |
| #define | GDI_SPDSnaox 0x003E1B24 |
| #define | GDI_PSan 0x003F00EA |
| #define | GDI_PSDnaa 0x00400F0A |
| #define | GDI_DPSxon 0x00410249 |
| #define | GDI_SDxPDxa 0x00420D5D |
| #define | GDI_SPDSanaxn 0x00431CC4 |
| #define | GDI_SRCERASE 0x00440328 |
| #define | GDI_DPSnaon 0x00450B29 |
| #define | GDI_DSPDaox 0x004606C6 |
| #define | GDI_PSDPxaxn 0x0047076A |
| #define | GDI_SDPxa 0x00480368 |
| #define | GDI_PDSPDaoxxn 0x004916C5 |
| #define | GDI_DPSDoax 0x004A0789 |
| #define | GDI_PDSnox 0x004B0605 |
| #define | GDI_SDPana 0x004C0CC8 |
| #define | GDI_SSPxDSxoxn 0x004D1954 |
| #define | GDI_PDSPxox 0x004E0645 |
| #define | GDI_PDSnoan 0x004F0E25 |
| #define | GDI_PDna 0x00500325 |
| #define | GDI_DSPnaon 0x00510B26 |
| #define | GDI_DPSDaox 0x005206C9 |
| #define | GDI_SPDSxaxn 0x00530764 |
| #define | GDI_DPSonon 0x005408A9 |
| #define | GDI_DSTINVERT 0x00550009 |
| #define | GDI_DPSox 0x005601A9 |
| #define | GDI_DPSoan 0x00570389 |
| #define | GDI_PDSPoax 0x00580785 |
| #define | GDI_DPSnox 0x00590609 |
| #define | GDI_PATINVERT 0x005A0049 |
| #define | GDI_DPSDonox 0x005B18A9 |
| #define | GDI_DPSDxox 0x005C0649 |
| #define | GDI_DPSnoan 0x005D0E29 |
| #define | GDI_DPSDnaox 0x005E1B29 |
| #define | GDI_DPan 0x005F00E9 |
| #define | GDI_PDSxa 0x00600365 |
| #define | GDI_DSPDSaoxxn 0x006116C6 |
| #define | GDI_DSPDoax 0x00620786 |
| #define | GDI_SDPnox 0x00630608 |
| #define | GDI_SDPSoax 0x00640788 |
| #define | GDI_DSPnox 0x00650606 |
| #define | GDI_SRCINVERT 0x00660046 |
| #define | GDI_SDPSonox 0x006718A8 |
| #define | GDI_DSPDSonoxxn 0x006858A6 |
| #define | GDI_PDSxxn 0x00690145 |
| #define | GDI_DPSax 0x006A01E9 |
| #define | GDI_PSDPSoaxxn 0x006B178A |
| #define | GDI_SDPax 0x006C01E8 |
| #define | GDI_PDSPDoaxxn 0x006D1785 |
| #define | GDI_SDPSnoax 0x006E1E28 |
| #define | GDI_PDSxnan 0x006F0C65 |
| #define | GDI_PDSana 0x00700CC5 |
| #define | GDI_SSDxPDxaxn 0x00711D5C |
| #define | GDI_SDPSxox 0x00720648 |
| #define | GDI_SDPnoan 0x00730E28 |
| #define | GDI_DSPDxox 0x00740646 |
| #define | GDI_DSPnoan 0x00750E26 |
| #define | GDI_SDPSnaox 0x00761B28 |
| #define | GDI_DSan 0x007700E6 |
| #define | GDI_PDSax 0x007801E5 |
| #define | GDI_DSPDSoaxxn 0x00791786 |
| #define | GDI_DPSDnoax 0x007A1E29 |
| #define | GDI_SDPxnan 0x007B0C68 |
| #define | GDI_SPDSnoax 0x007C1E24 |
| #define | GDI_DPSxnan 0x007D0C69 |
| #define | GDI_SPxDSxo 0x007E0955 |
| #define | GDI_DPSaan 0x007F03C9 |
| #define | GDI_DPSaa 0x008003E9 |
| #define | GDI_SPxDSxon 0x00810975 |
| #define | GDI_DPSxna 0x00820C49 |
| #define | GDI_SPDSnoaxn 0x00831E04 |
| #define | GDI_SDPxna 0x00840C48 |
| #define | GDI_PDSPnoaxn 0x00851E05 |
| #define | GDI_DSPDSoaxx 0x008617A6 |
| #define | GDI_PDSaxn 0x008701C5 |
| #define | GDI_SRCAND 0x008800C6 |
| #define | GDI_SDPSnaoxn 0x00891B08 |
| #define | GDI_DSPnoa 0x008A0E06 |
| #define | GDI_DSPDxoxn 0x008B0666 |
| #define | GDI_SDPnoa 0x008C0E08 |
| #define | GDI_SDPSxoxn 0x008D0668 |
| #define | GDI_SSDxPDxax 0x008E1D7C |
| #define | GDI_PDSanan 0x008F0CE5 |
| #define | GDI_PDSxna 0x00900C45 |
| #define | GDI_SDPSnoaxn 0x00911E08 |
| #define | GDI_DPSDPoaxx 0x009217A9 |
| #define | GDI_SPDaxn 0x009301C4 |
| #define | GDI_PSDPSoaxx 0x009417AA |
| #define | GDI_DPSaxn 0x009501C9 |
| #define | GDI_DPSxx 0x00960169 |
| #define | GDI_PSDPSonoxx 0x0097588A |
| #define | GDI_SDPSonoxn 0x00981888 |
| #define | GDI_DSxn 0x00990066 |
| #define | GDI_DPSnax 0x009A0709 |
| #define | GDI_SDPSoaxn 0x009B07A8 |
| #define | GDI_SPDnax 0x009C0704 |
| #define | GDI_DSPDoaxn 0x009D07A6 |
| #define | GDI_DSPDSaoxx 0x009E16E6 |
| #define | GDI_PDSxan 0x009F0345 |
| #define | GDI_DPa 0x00A000C9 |
| #define | GDI_PDSPnaoxn 0x00A11B05 |
| #define | GDI_DPSnoa 0x00A20E09 |
| #define | GDI_DPSDxoxn 0x00A30669 |
| #define | GDI_PDSPonoxn 0x00A41885 |
| #define | GDI_PDxn 0x00A50065 |
| #define | GDI_DSPnax 0x00A60706 |
| #define | GDI_PDSPoaxn 0x00A707A5 |
| #define | GDI_DPSoa 0x00A803A9 |
| #define | GDI_DPSoxn 0x00A90189 |
| #define | GDI_DSTCOPY 0x00AA0029 |
| #define | GDI_DPSono 0x00AB0889 |
| #define | GDI_SPDSxax 0x00AC0744 |
| #define | GDI_DPSDaoxn 0x00AD06E9 |
| #define | GDI_DSPnao 0x00AE0B06 |
| #define | GDI_DPno 0x00AF0229 |
| #define | GDI_PDSnoa 0x00B00E05 |
| #define | GDI_PDSPxoxn 0x00B10665 |
| #define | GDI_SSPxDSxox 0x00B21974 |
| #define | GDI_SDPanan 0x00B30CE8 |
| #define | GDI_PSDnax 0x00B4070A |
| #define | GDI_DPSDoaxn 0x00B507A9 |
| #define | GDI_DPSDPaoxx 0x00B616E9 |
| #define | GDI_SDPxan 0x00B70348 |
| #define | GDI_PSDPxax 0x00B8074A |
| #define | GDI_DSPDaoxn 0x00B906E6 |
| #define | GDI_DPSnao 0x00BA0B09 |
| #define | GDI_MERGEPAINT 0x00BB0226 |
| #define | GDI_SPDSanax 0x00BC1CE4 |
| #define | GDI_SDxPDxan 0x00BD0D7D |
| #define | GDI_DPSxo 0x00BE0269 |
| #define | GDI_DPSano 0x00BF08C9 |
| #define | GDI_MERGECOPY 0x00C000CA |
| #define | GDI_SPDSnaoxn 0x00C11B04 |
| #define | GDI_SPDSonoxn 0x00C21884 |
| #define | GDI_PSxn 0x00C3006A |
| #define | GDI_SPDnoa 0x00C40E04 |
| #define | GDI_SPDSxoxn 0x00C50664 |
| #define | GDI_SDPnax 0x00C60708 |
| #define | GDI_PSDPoaxn 0x00C707AA |
| #define | GDI_SDPoa 0x00C803A8 |
| #define | GDI_SPDoxn 0x00C90184 |
| #define | GDI_DPSDxax 0x00CA0749 |
| #define | GDI_SPDSaoxn 0x00CB06E4 |
| #define | GDI_SRCCOPY 0x00CC0020 |
| #define | GDI_SDPono 0x00CD0888 |
| #define | GDI_SDPnao 0x00CE0B08 |
| #define | GDI_SPno 0x00CF0224 |
| #define | GDI_PSDnoa 0x00D00E0A |
| #define | GDI_PSDPxoxn 0x00D1066A |
| #define | GDI_PDSnax 0x00D20705 |
| #define | GDI_SPDSoaxn 0x00D307A4 |
| #define | GDI_SSPxPDxax 0x00D41D78 |
| #define | GDI_DPSanan 0x00D50CE9 |
| #define | GDI_PSDPSaoxx 0x00D616EA |
| #define | GDI_DPSxan 0x00D70349 |
| #define | GDI_PDSPxax 0x00D80745 |
| #define | GDI_SDPSaoxn 0x00D906E8 |
| #define | GDI_DPSDanax 0x00DA1CE9 |
| #define | GDI_SPxDSxan 0x00DB0D75 |
| #define | GDI_SPDnao 0x00DC0B04 |
| #define | GDI_SDno 0x00DD0228 |
| #define | GDI_SDPxo 0x00DE0268 |
| #define | GDI_SDPano 0x00DF08C8 |
| #define | GDI_PDSoa 0x00E003A5 |
| #define | GDI_PDSoxn 0x00E10185 |
| #define | GDI_DSPDxax 0x00E20746 |
| #define | GDI_PSDPaoxn 0x00E306EA |
| #define | GDI_SDPSxax 0x00E40748 |
| #define | GDI_PDSPaoxn 0x00E506E5 |
| #define | GDI_SDPSanax 0x00E61CE8 |
| #define | GDI_SPxPDxan 0x00E70D79 |
| #define | GDI_SSPxDSxax 0x00E81D74 |
| #define | GDI_DSPDSanaxxn 0x00E95CE6 |
| #define | GDI_DPSao 0x00EA02E9 |
| #define | GDI_DPSxno 0x00EB0849 |
| #define | GDI_SDPao 0x00EC02E8 |
| #define | GDI_SDPxno 0x00ED0848 |
| #define | GDI_SRCPAINT 0x00EE0086 |
| #define | GDI_SDPnoo 0x00EF0A08 |
| #define | GDI_PATCOPY 0x00F00021 |
| #define | GDI_PDSono 0x00F10885 |
| #define | GDI_PDSnao 0x00F20B05 |
| #define | GDI_PSno 0x00F3022A |
| #define | GDI_PSDnao 0x00F40B0A |
| #define | GDI_PDno 0x00F50225 |
| #define | GDI_PDSxo 0x00F60265 |
| #define | GDI_PDSano 0x00F708C5 |
| #define | GDI_PDSao 0x00F802E5 |
| #define | GDI_PDSxno 0x00F90845 |
| #define | GDI_DPo 0x00FA0089 |
| #define | GDI_PATPAINT 0x00FB0A09 |
| #define | GDI_PSo 0x00FC008A |
| #define | GDI_PSDnoo 0x00FD0A0A |
| #define | GDI_DPSoo 0x00FE02A9 |
| #define | GDI_WHITENESS 0x00FF0062 |
| #define | GDI_GLYPH_ORDER 0xFFFFFFFF |
| #define | GDI_BS_SOLID 0x00 |
| #define | GDI_BS_NULL 0x01 |
| #define | GDI_BS_HATCHED 0x02 |
| #define | GDI_BS_PATTERN 0x03 |
| #define | GDI_HS_HORIZONTAL 0x00 |
| #define | GDI_HS_VERTICAL 0x01 |
| #define | GDI_HS_FDIAGONAL 0x02 |
| #define | GDI_HS_BDIAGONAL 0x03 |
| #define | GDI_HS_CROSS 0x04 |
| #define | GDI_HS_DIAGCROSS 0x05 |
| #define | GDI_PS_SOLID 0x00 |
| #define | GDI_PS_DASH 0x01 |
| #define | GDI_PS_NULL 0x05 |
| #define | GDI_OPAQUE 0x00000001 |
| #define | GDI_TRANSPARENT 0x00000002 |
| #define | GDI_FILL_ALTERNATE 0x01 |
| #define | GDI_FILL_WINDING 0x02 |
| #define | GDIOBJECT_BITMAP 0x00 |
| #define | GDIOBJECT_PEN 0x01 |
| #define | GDIOBJECT_PALETTE 0x02 |
| #define | GDIOBJECT_BRUSH 0x03 |
| #define | GDIOBJECT_RECT 0x04 |
| #define | GDIOBJECT_REGION 0x05 |
| #define | NULLREGION 0x01 |
| #define | SIMPLEREGION 0x02 |
| #define | COMPLEXREGION 0x03 |
Typedefs | |
| typedef GDIOBJECT * | HGDIOBJECT |
| typedef GDI_RECT * | HGDI_RECT |
| typedef GDI_RGN * | HGDI_RGN |
| typedef GDI_BITMAP * | HGDI_BITMAP |
| typedef GDI_PEN * | HGDI_PEN |
| typedef GDI_PALETTE * | HGDI_PALETTE |
| typedef GDI_POINT * | HGDI_POINT |
| typedef GDI_BRUSH * | HGDI_BRUSH |
| typedef GDI_WND * | HGDI_WND |
| typedef GDI_DC * | HGDI_DC |
Functions | |
| FREERDP_API DWORD | gdi_rop3_code (BYTE code) |
| FREERDP_API const char * | gdi_rop3_code_string (BYTE code) |
| FREERDP_API const char * | gdi_rop3_string (DWORD rop) |
| FREERDP_API UINT32 | gdi_get_pixel_format (UINT32 bitsPerPixel) |
| FREERDP_API BOOL | gdi_decode_color (rdpGdi *gdi, const UINT32 srcColor, UINT32 *color, UINT32 *format) |
| FREERDP_API BOOL | gdi_resize (rdpGdi *gdi, UINT32 width, UINT32 height) |
| FREERDP_API BOOL | gdi_resize_ex (rdpGdi *gdi, UINT32 width, UINT32 height, UINT32 stride, UINT32 format, BYTE *buffer, void(*pfree)(void *)) |
| FREERDP_API BOOL | gdi_init (freerdp *instance, UINT32 format) |
| FREERDP_API BOOL | gdi_init_ex (freerdp *instance, UINT32 format, UINT32 stride, BYTE *buffer, void(*pfree)(void *)) |
| FREERDP_API void | gdi_free (freerdp *instance) |
| FREERDP_API BOOL | gdi_send_suppress_output (rdpGdi *gdi, BOOL suppress) |
| #define COMPLEXREGION 0x03 |
| #define GDI_BLACKNESS 0x00000042 |
| #define GDI_BS_HATCHED 0x02 |
| #define GDI_BS_NULL 0x01 |
| #define GDI_BS_PATTERN 0x03 |
| #define GDI_BS_SOLID 0x00 |
| #define GDI_DPa 0x00A000C9 |
| #define GDI_DPan 0x005F00E9 |
| #define GDI_DPna 0x000A0329 |
| #define GDI_DPno 0x00AF0229 |
| #define GDI_DPo 0x00FA0089 |
| #define GDI_DPon 0x000500A9 |
| #define GDI_DPSaa 0x008003E9 |
| #define GDI_DPSaan 0x007F03C9 |
| #define GDI_DPSana 0x002A0CC9 |
| #define GDI_DPSanan 0x00D50CE9 |
| #define GDI_DPSano 0x00BF08C9 |
| #define GDI_DPSao 0x00EA02E9 |
| #define GDI_DPSaon 0x001502C9 |
| #define GDI_DPSax 0x006A01E9 |
| #define GDI_DPSaxn 0x009501C9 |
| #define GDI_DPSDanax 0x00DA1CE9 |
| #define GDI_DPSDaox 0x005206C9 |
| #define GDI_DPSDaoxn 0x00AD06E9 |
| #define GDI_DPSDnaox 0x005E1B29 |
| #define GDI_DPSDnoax 0x007A1E29 |
| #define GDI_DPSDoax 0x004A0789 |
| #define GDI_DPSDoaxn 0x00B507A9 |
| #define GDI_DPSDonox 0x005B18A9 |
| #define GDI_DPSDPaoxx 0x00B616E9 |
| #define GDI_DPSDPoaxx 0x009217A9 |
| #define GDI_DPSDxax 0x00CA0749 |
| #define GDI_DPSDxox 0x005C0649 |
| #define GDI_DPSDxoxn 0x00A30669 |
| #define GDI_DPSnaa 0x00200F09 |
| #define GDI_DPSnao 0x00BA0B09 |
| #define GDI_DPSnaon 0x00450B29 |
| #define GDI_DPSnax 0x009A0709 |
| #define GDI_DPSnoa 0x00A20E09 |
| #define GDI_DPSnoan 0x005D0E29 |
| #define GDI_DPSnox 0x00590609 |
| #define GDI_DPSoa 0x00A803A9 |
| #define GDI_DPSoan 0x00570389 |
| #define GDI_DPSona 0x00020C89 |
| #define GDI_DPSono 0x00AB0889 |
| #define GDI_DPSonon 0x005408A9 |
| #define GDI_DPSoo 0x00FE02A9 |
| #define GDI_DPSoon 0x00010289 |
| #define GDI_DPSox 0x005601A9 |
| #define GDI_DPSoxn 0x00A90189 |
| #define GDI_DPSxa 0x00280369 |
| #define GDI_DPSxan 0x00D70349 |
| #define GDI_DPSxna 0x00820C49 |
| #define GDI_DPSxnan 0x007D0C69 |
| #define GDI_DPSxno 0x00EB0849 |
| #define GDI_DPSxnon 0x00140869 |
| #define GDI_DPSxo 0x00BE0269 |
| #define GDI_DPSxon 0x00410249 |
| #define GDI_DPSxx 0x00960169 |
| #define GDI_DSan 0x007700E6 |
| #define GDI_DSna 0x00220326 |
| #define GDI_DSPDaox 0x004606C6 |
| #define GDI_DSPDaoxn 0x00B906E6 |
| #define GDI_DSPDoax 0x00620786 |
| #define GDI_DSPDoaxn 0x009D07A6 |
| #define GDI_DSPDSanaxxn 0x00E95CE6 |
| #define GDI_DSPDSaoxx 0x009E16E6 |
| #define GDI_DSPDSaoxxn 0x006116C6 |
| #define GDI_DSPDSoaxx 0x008617A6 |
| #define GDI_DSPDSoaxxn 0x00791786 |
| #define GDI_DSPDSonoxxn 0x006858A6 |
| #define GDI_DSPDxax 0x00E20746 |
| #define GDI_DSPDxaxn 0x001D0766 |
| #define GDI_DSPDxox 0x00740646 |
| #define GDI_DSPDxoxn 0x008B0666 |
| #define GDI_DSPnao 0x00AE0B06 |
| #define GDI_DSPnaon 0x00510B26 |
| #define GDI_DSPnax 0x00A60706 |
| #define GDI_DSPnoa 0x008A0E06 |
| #define GDI_DSPnoan 0x00750E26 |
| #define GDI_DSPnox 0x00650606 |
| #define GDI_DSTCOPY 0x00AA0029 |
| #define GDI_DSTINVERT 0x00550009 |
| #define GDI_DSxn 0x00990066 |
| #define GDI_FILL_ALTERNATE 0x01 |
| #define GDI_FILL_WINDING 0x02 |
| #define GDI_GLYPH_ORDER 0xFFFFFFFF |
| #define GDI_HS_BDIAGONAL 0x03 |
| #define GDI_HS_CROSS 0x04 |
| #define GDI_HS_DIAGCROSS 0x05 |
| #define GDI_HS_FDIAGONAL 0x02 |
| #define GDI_HS_HORIZONTAL 0x00 |
| #define GDI_HS_VERTICAL 0x01 |
| #define GDI_MERGECOPY 0x00C000CA |
| #define GDI_MERGEPAINT 0x00BB0226 |
| #define GDI_NOTSRCCOPY 0x00330008 |
| #define GDI_NOTSRCERASE 0x001100A6 |
| #define GDI_OPAQUE 0x00000001 |
| #define GDI_PATCOPY 0x00F00021 |
| #define GDI_PATINVERT 0x005A0049 |
| #define GDI_PATPAINT 0x00FB0A09 |
| #define GDI_PDna 0x00500325 |
| #define GDI_PDno 0x00F50225 |
| #define GDI_PDSana 0x00700CC5 |
| #define GDI_PDSanan 0x008F0CE5 |
| #define GDI_PDSano 0x00F708C5 |
| #define GDI_PDSao 0x00F802E5 |
| #define GDI_PDSaon 0x000702C5 |
| #define GDI_PDSax 0x007801E5 |
| #define GDI_PDSaxn 0x008701C5 |
| #define GDI_PDSnao 0x00F20B05 |
| #define GDI_PDSnaon 0x000D0B25 |
| #define GDI_PDSnax 0x00D20705 |
| #define GDI_PDSnoa 0x00B00E05 |
| #define GDI_PDSnoan 0x004F0E25 |
| #define GDI_PDSnox 0x004B0605 |
| #define GDI_PDSoa 0x00E003A5 |
| #define GDI_PDSoan 0x001F0385 |
| #define GDI_PDSona 0x00100C85 |
| #define GDI_PDSono 0x00F10885 |
| #define GDI_PDSonon 0x000E08A5 |
| #define GDI_PDSox 0x001E01A5 |
| #define GDI_PDSoxn 0x00E10185 |
| #define GDI_PDSPanaxn 0x00251CC5 |
| #define GDI_PDSPaox 0x001A06C5 |
| #define GDI_PDSPaoxn 0x00E506E5 |
| #define GDI_PDSPDaoxxn 0x004916C5 |
| #define GDI_PDSPDoaxxn 0x006D1785 |
| #define GDI_PDSPnaoxn 0x00A11B05 |
| #define GDI_PDSPnoaxn 0x00851E05 |
| #define GDI_PDSPoax 0x00580785 |
| #define GDI_PDSPoaxn 0x00A707A5 |
| #define GDI_PDSPonoxn 0x00A41885 |
| #define GDI_PDSPxax 0x00D80745 |
| #define GDI_PDSPxox 0x004E0645 |
| #define GDI_PDSPxoxn 0x00B10665 |
| #define GDI_PDSxa 0x00600365 |
| #define GDI_PDSxan 0x009F0345 |
| #define GDI_PDSxna 0x00900C45 |
| #define GDI_PDSxnan 0x006F0C65 |
| #define GDI_PDSxno 0x00F90845 |
| #define GDI_PDSxnon 0x00060865 |
| #define GDI_PDSxo 0x00F60265 |
| #define GDI_PDSxon 0x00090245 |
| #define GDI_PDSxxn 0x00690145 |
| #define GDI_PDxn 0x00A50065 |
| #define GDI_Pn 0x000F0001 |
| #define GDI_PS_DASH 0x01 |
| #define GDI_PS_NULL 0x05 |
| #define GDI_PS_SOLID 0x00 |
| #define GDI_PSan 0x003F00EA |
| #define GDI_PSDnaa 0x00400F0A |
| #define GDI_PSDnao 0x00F40B0A |
| #define GDI_PSDnaon 0x000B0B2A |
| #define GDI_PSDnax 0x00B4070A |
| #define GDI_PSDnoa 0x00D00E0A |
| #define GDI_PSDnoan 0x002F0E2A |
| #define GDI_PSDnoo 0x00FD0A0A |
| #define GDI_PSDnox 0x002D060A |
| #define GDI_PSDPaox 0x001C06CA |
| #define GDI_PSDPaoxn 0x00E306EA |
| #define GDI_PSDPoax 0x0038078A |
| #define GDI_PSDPoaxn 0x00C707AA |
| #define GDI_PSDPSanaxx 0x00165CCA |
| #define GDI_PSDPSaoxx 0x00D616EA |
| #define GDI_PSDPSaoxxn 0x002916CA |
| #define GDI_PSDPSoaxx 0x009417AA |
| #define GDI_PSDPSoaxxn 0x006B178A |
| #define GDI_PSDPSonoxx 0x0097588A |
| #define GDI_PSDPxax 0x00B8074A |
| #define GDI_PSDPxaxn 0x0047076A |
| #define GDI_PSDPxox 0x002E064A |
| #define GDI_PSDPxoxn 0x00D1066A |
| #define GDI_PSna 0x0030032A |
| #define GDI_PSno 0x00F3022A |
| #define GDI_PSo 0x00FC008A |
| #define GDI_PSon 0x000300AA |
| #define GDI_PSx 0x003C004A |
| #define GDI_PSxn 0x00C3006A |
| #define GDI_R2_BLACK 0x01 /* D = 0 */ |
FreeRDP: A Remote Desktop Protocol Implementation GDI Library
Copyright 2010-2011 Marc-Andre Moreau marcandre.moreau@gmail.com Copyright 2016 Armin Novak armin.novak@thincast.com Copyright 2016 Thincast Technologies GmbH
Licensed under the Apache License, Version 2.0 (the "License"); you may not use this file except in compliance with the License. You may obtain a copy of the License at
http://www.apache.org/licenses/LICENSE-2.0
Unless required by applicable law or agreed to in writing, software distributed under the License is distributed on an "AS IS" BASIS, WITHOUT WARRANTIES OR CONDITIONS OF ANY KIND, either express or implied. See the License for the specific language governing permissions and limitations under the License.
| #define GDI_R2_COPYPEN 0x0D /* D = P */ |
| #define GDI_R2_NOTCOPYPEN 0x04 /* D = ~P */ |
| #define GDI_R2_WHITE 0x10 /* D = 1 */ |
| #define GDI_SDno 0x00DD0228 |
| #define GDI_SDPana 0x004C0CC8 |
| #define GDI_SDPanan 0x00B30CE8 |
| #define GDI_SDPano 0x00DF08C8 |
| #define GDI_SDPao 0x00EC02E8 |
| #define GDI_SDPaon 0x001302C8 |
| #define GDI_SDPax 0x006C01E8 |
| #define GDI_SDPnaa 0x00080F08 |
| #define GDI_SDPnao 0x00CE0B08 |
| #define GDI_SDPnaon 0x00310B28 |
| #define GDI_SDPnax 0x00C60708 |
| #define GDI_SDPnoa 0x008C0E08 |
| #define GDI_SDPnoan 0x00730E28 |
| #define GDI_SDPnoo 0x00EF0A08 |
| #define GDI_SDPnox 0x00630608 |
| #define GDI_SDPoa 0x00C803A8 |
| #define GDI_SDPoan 0x00370388 |
| #define GDI_SDPona 0x00040C88 |
| #define GDI_SDPono 0x00CD0888 |
| #define GDI_SDPox 0x003601A8 |
| #define GDI_SDPSanax 0x00E61CE8 |
| #define GDI_SDPSanaxn 0x00191CC8 |
| #define GDI_SDPSaox 0x002606C8 |
| #define GDI_SDPSaoxn 0x00D906E8 |
| #define GDI_SDPSnaox 0x00761B28 |
| #define GDI_SDPSnaoxn 0x00891B08 |
| #define GDI_SDPSnoax 0x006E1E28 |
| #define GDI_SDPSnoaxn 0x00911E08 |
| #define GDI_SDPSoax 0x00640788 |
| #define GDI_SDPSoaxn 0x009B07A8 |
| #define GDI_SDPSonox 0x006718A8 |
| #define GDI_SDPSonoxn 0x00981888 |
| #define GDI_SDPSoox 0x00320688 |
| #define GDI_SDPSxax 0x00E40748 |
| #define GDI_SDPSxaxn 0x001B0768 |
| #define GDI_SDPSxnox 0x00271868 |
| #define GDI_SDPSxox 0x00720648 |
| #define GDI_SDPSxoxn 0x008D0668 |
| #define GDI_SDPxa 0x00480368 |
| #define GDI_SDPxan 0x00B70348 |
| #define GDI_SDPxna 0x00840C48 |
| #define GDI_SDPxnan 0x007B0C68 |
| #define GDI_SDPxno 0x00ED0848 |
| #define GDI_SDPxnon 0x00120868 |
| #define GDI_SDPxo 0x00DE0268 |
| #define GDI_SDPxon 0x00210248 |
| #define GDI_SDxPDxa 0x00420D5D |
| #define GDI_SDxPDxan 0x00BD0D7D |
| #define GDI_SPDaxn 0x009301C4 |
| #define GDI_SPDnao 0x00DC0B04 |
| #define GDI_SPDnaon 0x00230B24 |
| #define GDI_SPDnax 0x009C0704 |
| #define GDI_SPDnoa 0x00C40E04 |
| #define GDI_SPDnoan 0x003B0E24 |
| #define GDI_SPDnox 0x00390604 |
| #define GDI_SPDoxn 0x00C90184 |
| #define GDI_SPDSanax 0x00BC1CE4 |
| #define GDI_SPDSanaxn 0x00431CC4 |
| #define GDI_SPDSaox 0x003406C4 |
| #define GDI_SPDSaoxn 0x00CB06E4 |
| #define GDI_SPDSnaox 0x003E1B24 |
| #define GDI_SPDSnaoxn 0x00C11B04 |
| #define GDI_SPDSnoax 0x007C1E24 |
| #define GDI_SPDSnoaxn 0x00831E04 |
| #define GDI_SPDSoax 0x002C0784 |
| #define GDI_SPDSoaxn 0x00D307A4 |
| #define GDI_SPDSonox 0x003D18A4 |
| #define GDI_SPDSonoxn 0x00C21884 |
| #define GDI_SPDSxax 0x00AC0744 |
| #define GDI_SPDSxaxn 0x00530764 |
| #define GDI_SPDSxnox 0x00351864 |
| #define GDI_SPDSxox 0x003A0644 |
| #define GDI_SPDSxoxn 0x00C50664 |
| #define GDI_SPna 0x000C0324 |
| #define GDI_SPno 0x00CF0224 |
| #define GDI_SPxDSxa 0x00240D55 |
| #define GDI_SPxDSxan 0x00DB0D75 |
| #define GDI_SPxDSxo 0x007E0955 |
| #define GDI_SPxDSxon 0x00810975 |
| #define GDI_SPxPDxa 0x00180D59 |
| #define GDI_SPxPDxan 0x00E70D79 |
| #define GDI_SRCAND 0x008800C6 |
| #define GDI_SRCCOPY 0x00CC0020 |
| #define GDI_SRCERASE 0x00440328 |
| #define GDI_SRCINVERT 0x00660046 |
| #define GDI_SRCPAINT 0x00EE0086 |
| #define GDI_SSDxPDxax 0x008E1D7C |
| #define GDI_SSDxPDxaxn 0x00711D5C |
| #define GDI_SSPxDSxax 0x00E81D74 |
| #define GDI_SSPxDSxaxn 0x00171D54 |
| #define GDI_SSPxDSxox 0x00B21974 |
| #define GDI_SSPxDSxoxn 0x004D1954 |
| #define GDI_SSPxPDxax 0x00D41D78 |
| #define GDI_SSPxPDxaxn 0x002B1D58 |
| #define GDI_TRANSPARENT 0x00000002 |
| #define GDI_WHITENESS 0x00FF0062 |
| #define GDIOBJECT_BITMAP 0x00 |
| #define GDIOBJECT_BRUSH 0x03 |
| #define GDIOBJECT_PALETTE 0x02 |
| #define GDIOBJECT_PEN 0x01 |
| #define GDIOBJECT_RECT 0x04 |
| #define GDIOBJECT_REGION 0x05 |
| #define NULLREGION 0x01 |
| #define SIMPLEREGION 0x02 |
| typedef GDI_BITMAP* HGDI_BITMAP |
| typedef GDI_BRUSH* HGDI_BRUSH |
| typedef GDI_PALETTE* HGDI_PALETTE |
| typedef GDI_POINT* HGDI_POINT |
| typedef GDIOBJECT* HGDIOBJECT |
| FREERDP_API BOOL gdi_decode_color | ( | rdpGdi * | gdi, |
| const UINT32 | srcColor, | ||
| UINT32 * | color, | ||
| UINT32 * | format | ||
| ) |


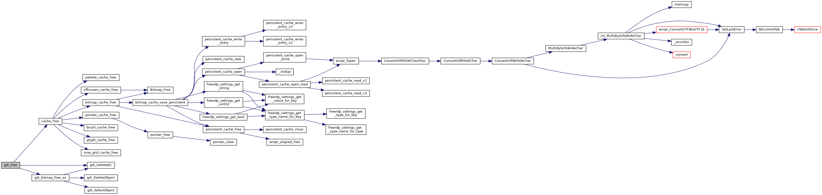
| FREERDP_API void gdi_free | ( | freerdp * | instance | ) |


| FREERDP_API UINT32 gdi_get_pixel_format | ( | UINT32 | bitsPerPixel | ) |

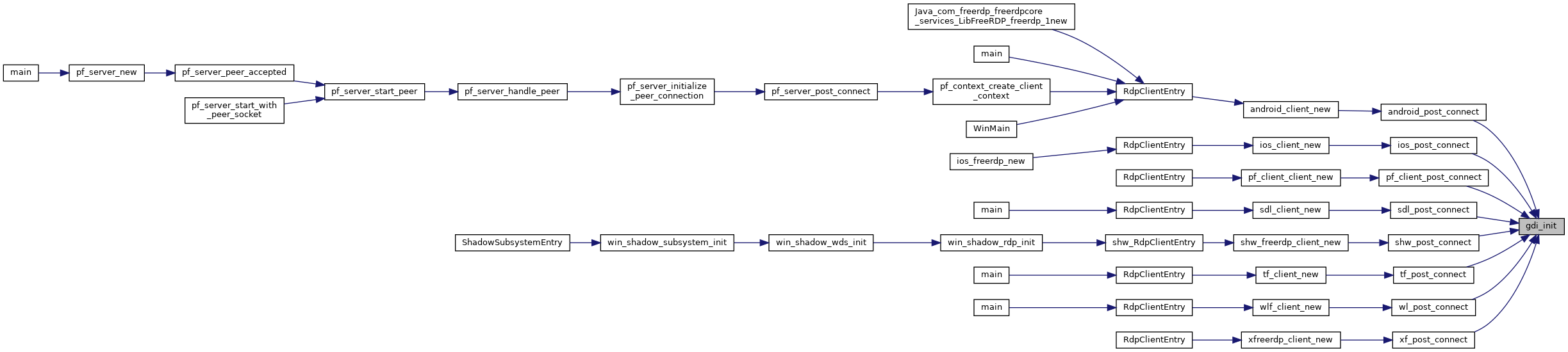
| FREERDP_API BOOL gdi_init | ( | freerdp * | instance, |
| UINT32 | format | ||
| ) |
Initialize GDI
| instance | A pointer to the instance to use |
| format | The color format for the local framebuffer |


| FREERDP_API BOOL gdi_init_ex | ( | freerdp * | instance, |
| UINT32 | format, | ||
| UINT32 | stride, | ||
| BYTE * | buffer, | ||
| void(*)(void *) | pfree | ||
| ) |
Initialize GDI
| instance | A pointer to the instance to use |
| format | The color format for the local framebuffer |
| stride | The size of a framebuffer line in bytes |
| buffer | A pointer to a buffer to be used as framebuffer |
| pfree | A custom function pointer to use to free the framebuffer |


| FREERDP_API BOOL gdi_resize | ( | rdpGdi * | gdi, |
| UINT32 | width, | ||
| UINT32 | height | ||
| ) |


| FREERDP_API BOOL gdi_resize_ex | ( | rdpGdi * | gdi, |
| UINT32 | width, | ||
| UINT32 | height, | ||
| UINT32 | stride, | ||
| UINT32 | format, | ||
| BYTE * | buffer, | ||
| void(*)(void *) | pfree | ||
| ) |


| FREERDP_API DWORD gdi_rop3_code | ( | BYTE | code | ) |

| FREERDP_API const char* gdi_rop3_code_string | ( | BYTE | code | ) |

| FREERDP_API const char* gdi_rop3_string | ( | DWORD | rop | ) |
| FREERDP_API BOOL gdi_send_suppress_output | ( | rdpGdi * | gdi, |
| BOOL | suppress | ||
| ) |

